Neueste Artikel
Interstitielle Lungenerkrankungen
ERS/EULAR klinische Praxisrichtlinien für die Kollagenose-assoziierten interstitiellen Lungenerkrankungen
Interstitielle Lungenerkrankungen
Interstitielle Pneumonien: Aktualisierung der internationalen Klassifikation aus 2013
Interstitielle Lungenerkrankungen
ATS 2025 - Neue Daten zur frühzeitigen Erkennung von Lungenfibrosen
Kardio-renal-metabolisches Syndrom
Podcastempfehlung: STETHOSKOP - Medizin zum Nachhören
Interstitielle Lungenerkrankungen
ILA und ILD - Verstärkte Bestrebungen einer früheren Diagnose zur Verbesserung der Prognose
kardio-renal-metabolisches Syndrom
ÖDG Leitlinien 2023 - Blutzuckersenkende Therapie bei Diabetes mellitus Typ 2
Kardio renal metabolisches Syndrom
Leitliniengerechte medikamentöse Therapie der Herzinsuffizienz – Implementierung in den klinischen Alltag
Kardio renal metabolisches Syndrom
Patient*innen-Broschüre zum Thema „chronische Nierenschwäche“
Kardio-renal-metabolisches Syndrom
Fachinformation Synjardy®
Kardio-renal-metabolisches Syndrom
Positive Effekte bei chronischer Herzinsuffizienz unabhängig vom Blutdruck
Interstitielle Lungenerkrankungen
Interobserver-Übereinstimmung bei der Interpretation der ILD-assoziierten Bildgebung im HRCT
Fachkurzinformation
Fachkurzinformation Jardiance®
Fachkurzinformation
Fachkurzinformation Ofev®
Fachkurzinformation
Fachkurzinformation Metalyse®
Kardio-renal-metabolisches Syndrom
„Empagliflozin – All inclusive: Schutz bei Typ-2-Diabetes, chronischer Herzinsuffizienz und chronischer Niereninsuffizienz“
Interstitielle Lungenerkrankungen
Spezialisierte Lungenzentren für interstitielle Lungenerkrankungen (ILD)
Gebrauchsinformation
Viramune 50 mg / 5 ml Suspension zum Einnehmen | Gebrauchsinformation
Gebrauchsinformation
Viramune 400 mg Retardtabletten | Gebrauchsinformation
Gebrauchsinformation
Spevigo 450 mg Konzentrat zur Herstellung einer Infusionslösung | Gebrauchsinformation
Gebrauchsinformation
Viramune 200 mg Tabletten | Gebrauchsinformation
Kardio-renal-metabolisches Syndrom
Senkung von CV-Mortalität oder HHI mit positivem Effekt auf eine Diuretika-Therapie
Kardio-renal-metabolisches Syndrom
Patient*innen-Broschüre zum Thema „Herzschwäche“
Kardio-renal-metabolisches Syndrom
Leitfaden zur Rehabilitation bei Herzinsuffizienz
Interstitielle Lungenerkrankungen
Progrediente fibrosierende interstitielle Lungenerkrankungen (ILDs)
Therapiegebiet
Das kardio-renale-metabolische Syndrom
Interstitielle Lungenerkrankungen
OFEV® (Nintedanib) hemmt die zentralen Signalwege der Fibrose
Kardio-renal-metabolisches Syndrom
Aussichtsreiche Therapie bei Kardio-Renal-Metabolischen Erkrankungen
Interstitielle Lungenerkrankungen
Aktuelle ATS/ERS/JRS/ALAT-Guideline: 3 Progressionskriterien bei Lungenfibrose1
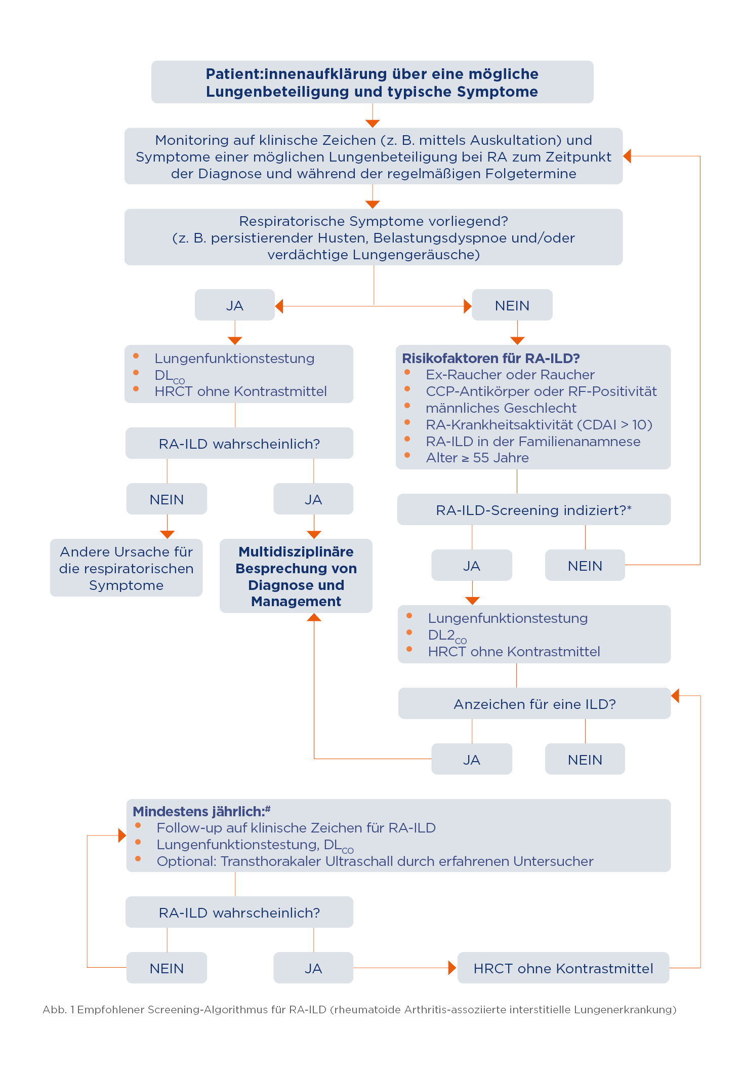
Interstitielle Lungenerkrankungen
Screening und Monitoring von interstitiellen Lungenerkrankungen bei rheumatoider Arthritis
Artikel
Metalyse® 25mg
Gebrauchsinformation
Metalyse 8 000 U (40 mg) / Metalyse 10 000 U (50 mg) Pulver und Lösungsmittel zur Herstellung einer Injektionslösung
Gebrauchsinformation
Metalyse 5 000 U (25 mg) Pulver zur Herstellung einer Injektionslösungn
Kardio-renal-metabolisches Syndrom
JARDIANCE® 10mg Regeltext – hellgelbe Box (RE2)1
Information
Datenschutzhinweise und Zustimmung zum Erhalt medizinischer Informationen
Gebrauchsinformation
Übersicht der Gebrauchsinformationen
Gebrauchsinformation
MicardisPlus 80 mg/12,5 mg Tabletten | Gebrauchsinformation
Gebrauchsinformation
Glyxambi alle Stärken Filmtabletten | Gebrauchsinformation
Gebrauchsinformation
MicardisPlus 80 mg/25 mg Tabletten | Gebrauchsinformation
Gebrauchsinformation
MicardisPlus 40 mg/12,5 mg Tabletten | Gebrauchsinformation
Gebrauchsinformation
Glurenorm® 30 mg - Tabletten | Gebrauchsinformation
Gebrauchsinformation
Twynsta 40 mg/5 mg Tabletten | Gebrauchsinformation
Gebrauchsinformation
Trajenta 5 mg Filmtabletten | Gebrauchsinformation
Gebrauchsinformation
Synjardy®, alle Stärken, Filmtabletten | Gebrauchsinformation
Gebrauchsinformation
Twynsta 40 mg/10 mg Tabletten | Gebrauchsinformation
Gebrauchsinformation
Striverdi® Respimat® 2,5 Mikrogramm - Lösung zur Inhalation | Gebrauchsinformation
Gebrauchsinformation
Twynsta 80 mg/5 mg Tabletten | Gebrauchsinformation
Gebrauchsinformation
Spiriva® Respimat® 2,5 Mikrogramm - Lösung zur Inhalation | Gebrauchsinformation
Gebrauchsinformation
SIFROL Tabletten - alle Stärken | Gebrauchsinformation
Gebrauchsinformation
GIOTRIF 50 mg Filmtabletten | Gebrauchsinformation
Gebrauchsinformation
Praxbind® 2,5 g/50 ml Injektions-/Infusionslösung | Gebrauchsinformation
Gebrauchsinformation
Spiriva® 18 Mikrogramm - Kapseln mit Inhalationspulver | Gebrauchsinformation
Gebrauchsinformation
Pradaxa® 150 mg Hartkapseln | Gebrauchsinformation
Gebrauchsinformation
GIOTRIF 40 mg Filmtabletten | Gebrauchsinformation
Gebrauchsinformation
SIFROL, alle Stärken Retardtabletten | Gebrauchsinformation
Gebrauchsinformation
Micardis 80 mg Tabletten | Gebrauchsinformation
Gebrauchsinformation
GIOTRIF 30 mg Filmtabletten | Gebrauchsinformation
Gebrauchsinformation
Pradaxa® 110 mg Hartkapseln | Gebrauchsinformation
Gebrauchsinformation
Micardis 40 mg Tabletten | Gebrauchsinformation
Gebrauchsinformation
GIOTRIF 20 mg Filmtabletten | Gebrauchsinformation
Gebrauchsinformation
Pradaxa® 75 mg Hartkapseln | Gebrauchsinformation